喜報!美事達再添新榮譽稱號“功勛會長單位”
?蒙牛:
中報凈利增長近三成
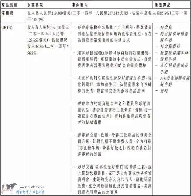
蒙牛乳業2015年半年報發布,數據顯示,截止2015年6月31日,蒙牛公司營業額255.64億元,同比下降1.1%;毛利81.43億元,同比下降2.9%,凈利潤13.39億元,同比增長27.7%。
?
對于收入中1.1%的下降比例,蒙牛公司在報表的“財務回顧”中直接指出,特侖蘇、優益C、純甄等品牌增長強勁,促進了產品結構的提升;雅士利期內收入人民幣11.615元,較2014年15.457元有所降低。若不含雅士利,集團收入從2014年242.901億元到2015年244.029億元將有0.5%的增幅。公司在財務報表中對其主要業務的表現進行了具體說明:
?




現代牧業:
上半年營收24.4億,液態奶業務增177.4%
在財務報表中表示:集團截至2015年6月30日止6個月收入24.4億元,其中液態奶產品業務銷售額達人民幣78949萬元,同比增長177.4%,原奶銷售人民幣1 647.8萬元,占集團總收入的67.6%。現代牧業在財務報表中給出了部分收入明細分析:
?

三元:
北京市場5年來首次下滑
根據三元股份最新發布的半年報,2015年上半年,公司營收22.3億元,同比下降0.85%;凈利潤為4957.75萬元,同比下降72.31%。其中,液態奶營收14.72億元,同比下滑3.76%;北京市場營收同比降7.96 %,至10.42億元。值得關注的是,作為三元的大本營,2015年上半年北京市場出現自2010年以來的首次下滑。其主營業務收入分行業、分產品情況,數據如下:
?

主營業務分地區情況,數據如下:

貝因美:
上半年收入大幅度下降,首次出現虧損
2015年上半年年報中顯示,其營業收入17.73億元,上年同期24.05億元,本報告期比上年同期減少26.28%。其主營業務構成情況如下:
?

?
澳優:
羊奶業務猛增七成
澳優乳業2015年上半年收入9.12億元,上年同期9.37億元,本報告期比上年同期減少2.6%。其中毛利約為2.90億元,同比增長約7.3%,毛利率則約為31.8%,同比增長約3%。自家品牌業務銷售收入為5.31億元,同比增長29.6%。羊奶粉佳貝艾特(“Kabrita”)在中國的銷售額比2014年同期增長了71.9%,已成為公司增長最快的品牌之一。其財務摘要如下:
?


新疆西部牧業:
收入比上年同期增長了9.01%
新疆西部牧業2015年上半年收入36,947.83萬元,比上年同期增長了9.01%;實現主營業務成本30,417.14萬元,比上年同期增長了7.36%;實現營業利潤為1,551.15萬元,比上年同期減少了18.63%;實現利潤總額為2,385.13萬元,比上年同期增長了9.44%;實現凈利潤為2,243.69萬元,比上年同期增長了5.43%。報告期內,公司控股子公司花園乳業實現了乳制品銷售收入18,391.38萬元,較上年同期增長了49.98%。并給出報告期內驅動業務收入變化的具體因素:
?

廣東燕塘:
乳業上半年凈利同比增11.63%
廣東燕塘乳業2015年上半年收入4.6509億元,上年同期4.3330億元,本報告期比上年同期增加7.33%,凈利潤為0.46億元,同比增長11.63%。據悉燕塘乳業正加碼布局酸奶產品市場。其主營業務構成情況如下:
?

合生元:
上半年凈利潤下滑近三成半 線上市場份額提升
在港上市的合生元,在2015年上半年報中顯示,其營收約為19.62億(其中來自嬰幼兒配方奶粉的收入為16.98億),同比減少約為10.3%;凈利潤約為2.05億,同比下滑34.4%。與業績下滑相反,合生元線上市場份額在提升。
?
合生元在財報中顯示,上半年公司在國內全渠道奶粉市場的占有率從5.8%上升至6.0%。與此同時,集團的在線市場份額在上半年增加至1.3%。期內,企業對客戶(B2C)在線銷售占集團的銷售總額4.5%,與去年下半年相比銷售額增長527.2%。
?
伊利、光明2015年上半年度公開報表未查到,
根據其一季度報表整理信息如下,僅供參考:
?
伊利:
2015年第一季度營業總收入14,992,235,739.64元,上年初至上年報告期末13,110,483,521.82元,比上年同期增長14.35%。根據計劃,2015年,公司擬完成營業總收入610億元,利潤總額55億元。
?
光明:
2015年第一季度營業收入4,991,109,562元,上年同期為4,618,303,036元,比上年同期增長8.07%。據悉,公司擬2015年全年經營計劃為爭取實現營業總收入230億。
?
今日推薦
熱門精選